1、国际体系的三个特征一并导致了国家间的相互提防:P26
- 缺乏一个凌驾于国家至上并能保护彼此不受侵犯的中央权威
- 国家总是具有进攻的军事实力
- 国家永远无法得知其他国家的意图
2、大国的定义:能在一场全面常规战争中同世界最强大国家进行一次正规战斗的军事实力
候选国家:不一定能打败领先国家,但必须具备把冲突转向消耗战争并严重削弱优势国家的潜能。
3、本书六大讨论问题:
- 1、第二章:为什么大国想要权力?国家争夺权力的根本逻辑是什么?
- 2、国家想要多少权力?多少权力才是足够的?
- 3、第三、四章:什么是权力?
- 4、第五章:当一个大国威胁要打破均势时,其他国家以何种策略获取或维护权利?
- 讹诈和挑起战争是国家获取权力时所采取的策略
- 建立均势和推卸责任是大国面对危险对手时用以维持权力分配的主要手段
- 5、战争的原因是什么?何种权力因素使安全竞争的加剧进而导致的公开对抗更容易或更难发生?
- 6、在什么情况下,受威胁的大国会采取军事策略以对抗危险的敌手?何时会企图把责任推卸给另一受威胁的国家?
4、自由主义和现实主义对大国政治的观点:
自由主义观点:
- 1、国家是国际政治中的主要行为体。
- 2、国家内部属性存在很多变数,其差异对国家的行为产生深刻的影响。(如民主与专制)
- 3、权力的多寡几乎不可能解释好国家的行为,他们对政治和经济更具重要性。
- 理论依据:
- 1、“经济相互依赖和平论“:如果国家建立广泛的经济联系,他们就会避免战争,而专注于财富的累积。
- 国家自由经济往来>繁荣>满足的国家更爱和平
- 2、”民主和平论“:民主国家不会对其他国家发动战争>只包含民主国家的世界是和平的(没有战争的)。
- 民主国家之间不会发生战争并不是指民主国家不好战
- 3、”国际制度和平论“:用国际制度提升合作前景。
- 国际制度:一套让国家间能彼此合作和竞争的法则,而非独立政治实体加强。例如:由国家磋商后共同循之,列出可接受和不可接受的行为类别。
- 1、“经济相互依赖和平论“:如果国家建立广泛的经济联系,他们就会避免战争,而专注于财富的累积。
现实主义观点:
现存力量和趋势不可抵抗,最明智的行为是接受,并使自己适应这些力量和趋势。
- 1、国家是世界政治的主要行为体,但大国主宰和塑造着国际政治,也可引发致命的战争。
- 2、大国行为主要受外部环境影响,而非内部属性:所有国家必须面对的国际体系的结构在很大程度上塑造着他们的外交政策。
- 3、国家的思维被权力的追求所支配,国家为权力而竞争。(战争是政治以另一种手段的继续)
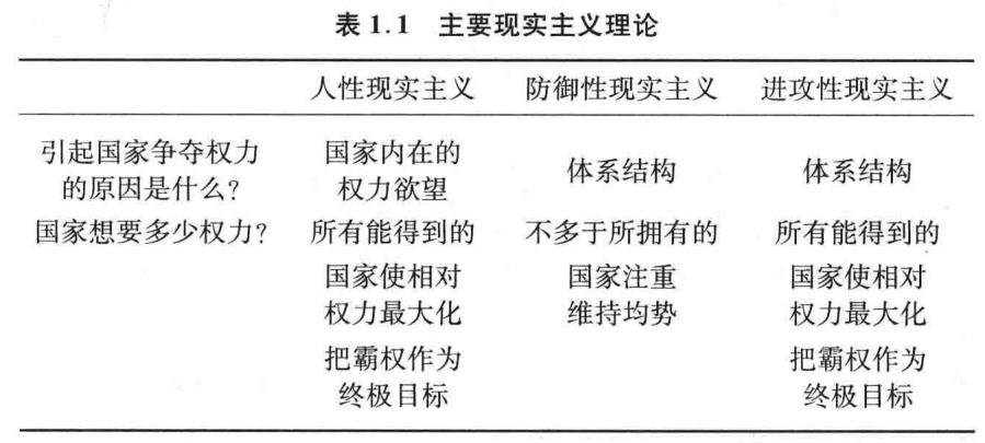
- 人性现实主义:
- 国家受到人性支配>人生来具有”权力欲望“
- 国际无政府状态>大国之上不存在治理权威>国家对军事担忧
- 防御/结构现实主义:
- 国家的目标为了生存>追求权力<无政府状态(国际体系的结构迫使大国关注均势)

5、战争主要是由不确定性和误断而引发 P40
防御>进攻–>打消动武的念头
进攻>防御–>增加大国动武的念头
*防御比进攻更具有自然优势
6、国家为什么追逐权力?
- a.国际体系处于无政府状态:
- 国际体系由众多独立国家组成,但并不存在任何凌驾于独立国家之上的重要权威机构。
- 国家主权与生俱来,政府之上不再有政府。
- b.大国本身具备用于进攻的军事力量。
- c.国家永远无法把握其他国家的意图。
- d.生存是大国首要目标。
- e.大国是理性的行为体。
安全困境:一个国家用来增加自己安全测度标准常常会减少他国的安全。
Views: 0